Exploring the Intersection of Technology, Trust & Ethics in Retail
Project Overview
This research investigates how biometric technologies (like facial recognition and fingerprint scanning) are perceived by supermarket customers. It explores the delicate balance between convenience, privacy, and consumer trust, offering valuable insights for retailers and policymakers aiming to adopt biometric authentication in ethical, inclusive ways.
Research Objectives
- Assess public perception of biometrics in supermarkets
- Explore privacy concerns tied to biometric data usage
- Analyze the role of convenience and trust in technology acceptance
- Provide strategic insights for ethical implementation
- Highlight demographic influences (age, education, income)
Research Questions
- How do consumers perceive biometric technologies in supermarkets?
- What specific privacy concerns affect their trust and acceptance?
- What factors (e.g. convenience, age, income) influence these attitudes?
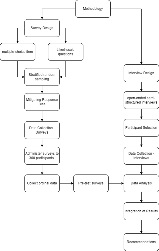
Methodology Framework-

Methodology
- Approach: Mixed Methods
- Quantitative: Structured surveys using Likert scales
- Qualitative: In-depth, semi-structured interviews
- Sample Size: Targeting 300 participants across demographics
- Analysis: Thematic coding (qualitative) + statistical comparison (quantitative)
Key Findings (Expected Outcomes)
| Topic | Presentation Method |
|---|---|
| Biometric Acceptance Trends | Comparative charts by demographic |
| Privacy Concerns | Tables categorizing key concerns |
| Trust & Public Perception | Visuals: word clouds & bar graphs |
| Convenience vs. Privacy | Heatmaps and opinion scales |
| Demographic Impact | Cross-tab analysis visuals |
| Response Bias Mitigation | Empirical validation methods |
Highlights
- High acceptance among younger users prioritizing convenience
- Strong privacy concerns from older demographics & data-conscious users
- Personalized pricing triggers ethical concerns
- Trust, transparency, and education are crucial to adoption
- Recommendations provided for retailers and policymakers

